厉害了!蛋白质组学大爆发,Nature同期4篇,助推多领域取得重大突破!
发布时间:
2026-03-19 11:50:37
年来蛋白质组技术应用取得飞速发展,高水平研究成果风起云涌,层出不穷。仅2020年,国际顶级期刊Cell,Nature ,Science累计发表75篇蛋白质组学、及蛋白质修饰组学技术相关研究成果,在生命科学、医学与农业科学领域接连取得重大突破。2021年10月27日,Nature同期发表4篇蛋白质组学技术相关研究成果,在植物生物学、细胞生物
年来蛋白质组技术应用取得飞速发展,高水平研究成果风起云涌,层出不穷。仅2020年,国际顶级期刊Cell,Nature ,Science累计发表75篇蛋白质组学、及蛋白质修饰组学技术相关研究成果,在生命科学、医学与农业科学领域接连取得重大突破。
2021年10月27日,Nature同期发表4篇蛋白质组学技术相关研究成果,在植物生物学、细胞生物学等众多研究领域取得突破。其中有加州大学河边分校杨贞标、福建农林大学林文伟运用蛋白质组及磷酸化修饰组技术,揭示植物细胞“酸性生长”的核心机制!奥地利科学技术学院JiříFriml教授课题组通过在拟南芥中运用磷酸化修饰组学技术,揭示了根生长中H+通量的细胞表面和细胞内生长素信号传导!吉林大学崔银秋团队运用古蛋白质组学在青铜时代塔里木盆地木乃伊的起源研究取得重大突破!美国纽约洛克菲勒大学Kıvanç Birsoy研究团队运用细胞器蛋白质组学揭示哺乳动物细胞中线粒体谷胱甘肽输入的分子机制!
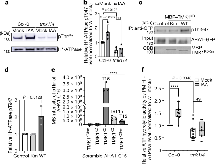
一、基于TMK的细胞表面生长素信号激活细胞壁酸化
生长素(auxin)是第一个被发现的植物激素,也是植物中最重要的激素之一,几乎参与了植物所有的生长发育与逆境相应相关的调控过程。生长素的重要功能之一是促进细胞的伸长。然而,生长素如何介导质子泵酸化细胞壁的分子机制一直悬而未决。加州大学河边分校杨贞标、福建农林大学林文伟合作揭示了植物通过细胞膜表面类受体激酶家族蛋白(TMK)感受生长素,通过特异位点磷酸化激活细胞膜表面的质子泵(H+-ATPase),导致细胞壁酸化,促进细胞的伸长及组织生长。

该研究充分解析了“酸性生长假说”的具体机制。通过免疫沉淀结合蛋白质谱(IP-MS)的方法发现类受体激酶(TMK1)和定位于细胞膜上的质子泵家族(H+-ATPase, AHAs)的多个成员互作,磷酸化修饰组学进一步揭示生长素通过TMK特异性磷酸化质子泵AHA的C端保守的苏氨酸位点,激活其质子泵活性,导致大量的质子被泵出细胞外,从而引起细胞壁酸性化和细胞的伸长。

图、生长素诱导的H+-ATPase磷酸化和激活需要TMK1和TMK4
二、根生长中H+通量的细胞表面和细胞内生长素信号传导
植物对重力的反应,其中芽向上弯曲,根向下弯曲。这个悖论是基于植物激素生长素的相反作用,它通过一种未知的细胞机制促进芽中的细胞扩张,同时在根中抑制它。来自奥地利科学技术学院JiříFriml教授课题组通过在拟南芥中结合微流体、实时成像、基因工程和磷酸化蛋白质组学,揭示了根生长中H+通量的细胞表面和细胞内生长素信号传导,加深了对生长素如何抑制根系生长的理解。

研究团队表明,生长素激活两种不同的、拮抗作用的信号通路,这些通路集中在质外体pH的快速调节上。基于细胞表面的跨膜激酶1(TMK1)与质膜H+-ATPases相互作用并介导磷酸化和激活以进行质外体酸化,而细胞内的典型生长素信号促进净细胞H+流入,导致质外体碱化。这两种抵消机制的同时激活,为在复杂土壤环境中进行快速、灵敏的生长调节奠定了基础。

图 、生长素通过质外体碱化快速抑制根系生长
三、 青铜时代塔里木盆地木乃伊的基因组起源
在今中国西北部新疆南部的塔里木盆地偏远沙漠中发现了4000年历史的自然木乃伊个体,引发了对这些个体血统的数十年猜测。来自吉林大学的崔银秋教授研究团队,运用基因组学和古蛋白质组学,解决了木乃伊的遗传起源问题,并表明它们是古老的、遗传上孤立的种群的后裔。作者的结论对未来对亚洲内陆史前史的研究具有重要意义,这些研究必须解决文化交流与遗传祖先之间的复杂关系。

研究团队发现青铜时代早期的准噶尔人主要表现出阿凡纳谢沃血统,并有额外的本地贡献,而早期-中期青铜时代的塔里木人只包含本地血统。针对来自小河遗址的塔里木人的牙石的蛋白质组学分析证实,牛、绵羊和山羊的牧场已经被当时的人口所实践,表明该遗址自建立以来对奶牛畜牧业的依赖。研究团队发现塔里木盆地最早的文化似乎起源于遗传上孤立的当地人口,他们采用了邻近的牧民和农业实践,这使得他们沿着塔克拉玛干沙漠的河流绿洲定居和繁荣

图、确定塔里木盆地青铜时代木乃伊的血统
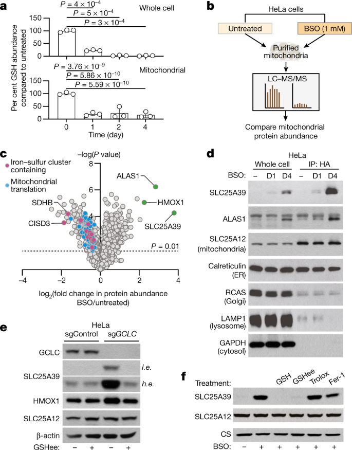
四、哺乳动物细胞中线粒体谷胱甘肽输入的分子机制
谷胱甘肽(GSH)是一种小分子硫醇,存在于所有真核生物中,在氧化代谢中起关键作用。线粒体作为氧化反应的主要场所,必须保持足够的谷胱甘肽水平以执行保护和生物合成功能。GSH仅在细胞质中合成,但参与线粒体GSH输入的分子机制仍然未知。来自美国纽约洛克菲勒大学Kıvanç Birsoy研究团队使用细胞器蛋白质组学等技术确定SLC25A39,一种功能未知的线粒体膜载体,作为GSH转运到线粒体的调节剂。

研究团队发现线粒体GSH的输入是体外细胞增殖和小鼠红细胞发育所必需的。工程双功能细菌GSH生物合成酶(GshF)在线粒体中的异源表达使线粒体GSH产生并改善由其消耗引起的代谢和增殖缺陷。最后,GSH可用性负调节SLC25A39蛋白丰度,将氧化还原稳态与哺乳动物细胞中线粒体GSH输入耦合。研究团队的工作将SLC25A39确定为线粒体GSH输入机制的重要和受调控的组成部分。

相关新闻




